Java入门
基础语法
https://www.runoob.com/java/java-tutorial.html
OpenJDK
OpenJDK 完全开源免费,不允许使用Java商标,由 Oracle、Redhat 等开源组织维护。OracleJDK 只是 OpenJDK 的发行版,就像原生安卓系统和手机厂商定制操作系统的关系。
其它 OpenJDK 发行版,比如 AWS 的 Amazon Corretto,阿里巴巴的 Alibaba Dragonwell,华为的 毕昇SDK,腾讯的 Kona,微软的 Microsoft Build of OpenJDK 等等。
Redhat 接替 Oracle 维护 JDK 的长期支持版,比如 OpenJDK 8 和 OpenJDK 11。OpenJDK 和 OracleJDK 大致相同,但是可能有细节不一致,可能导致相同代码运行出的结果不一致,比如加解密算法。
JDK 16 贡献排名

参与贡献的厂商,几乎都有自己的OpenJDK发行版,并且在各自领域推行自家JDK,Java阵营四分五裂。
JDK版本使用率

版本选择
OracleJDK 收费、OpenJDK 阉割,最新版本Java19
Java1.8 = Java8
Java8 2030年停止更新
Java8、Java11最流行,都是LTS长期支持版本
Java8还没有拆分出OracleJDK,可以免费使用,可以不使用OpenJDK避免兼容性问题,而且支持到2030年,目前(2023年)还是最佳选择。
Java8

Java8 openjdk

JRE下载地址 https://www.java.com/zh-CN/download/
JDK下载地址 https://www.oracle.com/java/technologies/downloads/#java8-mac
数据结构
基本数据类型
- byte:等同于int8
- short:int16
- int:int32
- long:int64
- float:float32
- double:float64
- boolean
- char:单一的16位Unicode字符
- 数组:用来存储固定大小的同类型元素
高级数据结构
字符串:基于String类创建,属于对象
枚举 Enumeration
位集合 BitSet
向量 Vector
栈 Stack
字典 Dictionary
哈希表 Hashtable
属性 Properties
ArrayList:可以动态修改的数组
链表 LinkedList
HashMap:键值散列表
HashSet:基于HashMap实现,不允许有重复元素的集合
迭代器 Iterator:用于访问集合的方法,可用于迭代 ArrayList 和 HashSet 等集合。
泛型:多种类型组合。
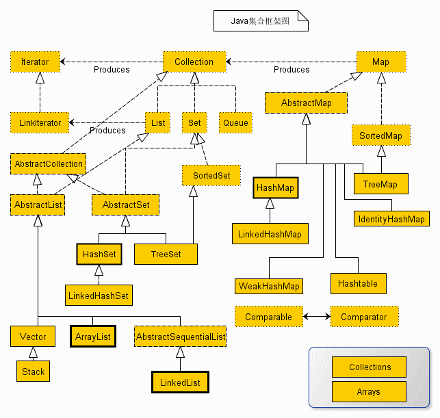
Java集合框架图

历代框架
SSH(14年前):Struts(MVC)、Spring和Hibernate(DB)
SSM(14年后):SpringMVC、Spring和MyBatis(DB)
SpringBoot:基于Spring4.0设计,SSM脚手架,功能完整、开箱即用
《一步一步教你用IntelliJ IDEA 搭建SSM框架》
http://t.zoukankan.com/greenteaone-p-11078108.html
《Spring MVC 4.2.4.RELEASE 中文文档》
https://www.w3cschool.cn/spring_mvc_documentation_linesh_translation/
Spring架构图

标注:org.springframework 是新版组织名称,springframework 是16年前的历史版本。
Spring容器与Bean
IOC(控制反转)容器是个实例池,工厂模式,通过反射等方式自动实例化。JavaBean 是一种可重用组件,为了方便容器将其自动实例化,JavaBean 需要定义无参数构造函数。

Maven
maven 是一个项目管理工具,可以对 Java 项目进行构建、依赖管理。maven用哪个版本的JDK运行,取决于环境变量JAVA_HOME指向哪个版本。maven处理不了多层依赖,很多复杂项目使用gradle。
教程
https://www.runoob.com/maven/maven-tutorial.html
基本使用
创建maven项目
mvn archetype:generate -DgroupId=com.lynn -DartifactId=command -Dpackaging=com.lynn.command -Dversion=1.0-SNAPSHOT进入项目包目录,打包或编译
mvn clean package
mvn clean compile进入编译后的target/classes目录,执行main方法
java com.lynn.RSA
java -jar command-1.0-SNAPSHOT.jar仓库
开源包可以从maven 中央仓库 自动拉取,还支持私有部署的 远程仓库,但是私有的本地包需要手动导入,最终都是使用本地仓库。 本地仓库在用户目录下的 .m2/repository/ 目录。

查询中央仓库
https://search.maven.org/#browse 或者 https://central.sonatype.com/
标注:必须根据组织名称、包名查,完整类名几乎查不到
安装本地包
mvn install:install-file -DgroupId=com.mg.master -DartifactId=spring -Dversion=1.0-SNAPSHOT -Dpackaging=jar -Dfile=lib/spring-1.0-SNAPSHOT.jar
mvn install:install-file -DgroupId=com.mg.master -DartifactId=utils-core -Dversion=1.0-SNAPSHOT -Dpackaging=jar -Dfile=lib/utils-core-1.0-SNAPSHOT.jar移除包
mvn dependency:purge-local-repository -DmanualInclude="com.mg.master:spring"
mvn dependency:purge-local-repository -DmanualInclude="com.mg.master:utils-core"IDEA项目安装依赖包
mvn install
mvn idea:idea标注:maven依赖太难用了,根本不知道依赖类在哪个包,就算知道了也不知道应该用哪个版本,需要试。

区分环境
运行时VM参数 -Dspring.profiles.active=dev
打包时指定环境 mvn clean package -P test -Dmaven.test.skip=true
IDEA
File–Project Structure 设置JDK版本,不建议手动设置Maven包(本地包可以用命令安装),建议添加pom的依赖。
Tomcat
Java8 需要搭配 Tomcat 9
定时任务
原始方式:Thread线程等待,创建线程,sleep循环执行;
古老方式:JDK的timer包,单线程,执行时间长或报错会影响其它任务,不稳定;
ScheduledExecutorService:Java1.5新增,通过线程池解决了timer包的问题;
Spring Scheduled注解:轻量,易用;
Quartz:开源框架,很强大;